当手机AI智能体同样利用无障碍服务实现自动化操作时,其行为定性与传统黑灰产是否存在本质差别?系统权限与用户授权能否当然赋予其正当性?既有用于规制“自动化/外挂/刷量”等黑灰产行为的反不正当竞争法,能否容纳这类“新酒”?本文拟对此进行探讨。
新瓶装旧酒:手机AI智能体的无障碍服务调用与不正当竞争认定
作者:许安碧
北京己任(上海)律师事务所
以“智能助手”为代表的AI智能体正在快速应用。行业数据显示,2025年AI手机渗透率已突破34%。1国外厂商苹果、谷歌、三星先后推出以AI为亮点的智能手机,国内厂商荣耀、华为、小米、OPPO、vivo亦运用大模型技术升级了原有的手机助手。2
2025年12月1日,字节跳动携手中兴推出的豆包手机,通过系统级权限实现APP语音指令与自动化操作,上市首日即被微信、支付宝、淘宝等“超级 APP”以“登录环境异常”“风险环境”等理由封禁。随后,2025年12月9日,智谱AI开源Open‑AutoGLM,提供训练好的AI Agent 模型、Phone Use能力框架与工具链,覆盖50+主流中文APP,实现“一键比价”“外卖下单”等全链路自动化。两款产品都依赖Android无障碍(Accessibility)服务3的系统级权限来读取屏幕、模拟点击、后台执行,从而完成跨应用自动化。
技术快速迭代与产业加速布局的同时,风险亦被迅速放大。一方面,智能体调用无障碍等系统能力实现读屏与模拟触控,涉及系统级权限边界与个人信息、数据安全等问题;另一方面,跨应用自动化操作可能突破第三方APP构建的交互链路与风控体系,冲击平台在登录环境、支付安全、反自动化、内容与交易秩序等方面的治理逻辑。
事实上,利用系统无障碍服务绕过APP实施自动化操作的技术并不罕见,我国近年来亦出现多起涉利用安卓无障碍服务开展黑灰产活动4并被认定构成不正当竞争的案件。由此引出本文的问题:当手机AI智能体同样利用无障碍服务实现自动化操作时,其行为定性与传统黑灰产是否存在本质差别?系统权限与用户授权能否当然赋予其正当性?既有用于规制“自动化/外挂/刷量”等黑灰产行为的反不正当竞争法,能否容纳这类“新酒”?本文拟对此进行探讨。
什么是手机AI智能体
根据目前形成的团体标准中的定义,智能体,是能够感知和响应环境并能执行操作以完成其目标的自动化实体。中国软件行业协会发布的《移动互联网服务可访问性安全要求》,将智能体明确为通过获取系统无障碍服务等系统权限访问APP执行特定任务的智能体,可以是软件、硬件或其他实体。5而广东省标准化协会发布的《智能体任务执行安全要求》则将其定义为,运行在移动智能终端、PC终端、智能可穿戴设备上由终端厂商或应用厂商提供的、涉及与第三方APP协作完成任务的智能体。6
本文所讨论的,是以豆包手机为代表的手机终端AI智能体。手机AI智能体,可简单理解为指嵌入在智能手机系统中的人工智能数字助理。基于自然语言处理、语音识别、计算机视觉和大模型等技术,能够通过语音、文字或图像等交互方式,主动理解用户意图并在系统层面跨应用执行任务(如信息查询、日程管理、智能推荐、设备控制、内容生成等),实现从“自然语言意图界面”到“AI主动操作手机”的转变。
相较于早期以语音唤醒、信息检索、日程提醒为主的手机助手,新一代智能体开始具备更强的“手机使用”能力:它不再停留于“给建议、给答案”,而是能够在用户提出自然语言指令后,直接完成跨应用的点击、滑动、输入、跳转与提交,从而实现“代用户办事”的闭环体验。
新瓶:安卓系统无障碍服务与手机AI智能体的“纯视觉方案”
在技术层面,各APP之间通常设置有数据隔离机制,只有通过对应的API(应用程序编程接口)才能实现互相调用。跨APP自动操作主要通过两种路径实现:
第一种是接口模式。这种方式要求手机厂商与应用厂商达成合作协议,通过签订意图框架、互通接口来实现操作。这种方式的优势在于稳定性和兼容性较好,但需要双方的主动配合,且开发周期较长,难以快速覆盖海量应用。
第二种是“纯视觉方案”7。这种方式通过调用无障碍服务等系统级权限,直接读取屏幕内容并模拟用户操作,无需取得第三方APP的接口授权即可实现跨应用操作。
目前,手机AI智能体主要采用第二种方式,即借助安卓系统级权限(尤其是无障碍服务)实现跨APP自动化操作。为了更好地理解“无障碍服务”的工作原理及其在AI智能体中的应用,下面将对安卓手机系统权限体系进行系统性介绍。
(一)安卓权限体系概述8
Android操作系统建立了一套完整的权限管理体系,从架构层面将权限分为系统权限和应用权限两大类别,以实现对系统资源的分层管理和安全控制。
系统权限由系统定义、受系统签名保护,系统权限往往关联关键硬件或安全功能,例如拨打电话、发送短信、读取通话记录、修改系统设置、获取无障碍服务等;应用权限是开发者在AndroidManifest.xml中通过<uses-permission>声明的、面向普通用户的权限。它们决定了APP在运行时可以访问哪些系统资源(相机、联系人、位置、网络等)。用户在安装或运行时会看到对应的授权提示,只有在用户明确同意后,APP才能实际调用相应的API。
Android根据权限对系统安全和用户隐私的潜在影响程度,将所有权限划分为四个保护等级:普通权限(Normal)、危险权限(Dangerous)、签名权限(Signature)、特权权限(Privileged)。每种等级决定了权限的授予方式、使用场景以及对应的安全控制措施。
其中,签名权限只能授予与声明该权限的应用使用相同数字签名的其他应用。这种权限主要用于同一开发者的多个应用之间共享内部功能或系统组件,确保只有可信的、来自同一来源的应用才能相互访问特定功能。系统在检测到应用签名匹配后会自动授予相应权限,整个过程无需用户交互。普通第三方应用由于无法获得相同的数字签名,因此无法获取此类权限,这种机制有效防止了恶意应用伪装成可信应用获取敏感权限。
这四类保护等级构成了Android权限体系的完整框架。这种分级设计既是对系统内部所有权限的统一分类标准,也是应用在请求和使用权限时必须遵守的基本规则。普通第三方应用只能实际使用Normal和Dangerous两类权限,而Signature和Privileged权限则主要面向系统应用或经过特殊授权的应用。这种设计遵循了最小权限原则,在保证应用功能正常运行的前提下,最大限度地降低了安全风险,同时为系统级功能提供了受控的访问通道。
(二)安卓无障碍服务(Accessibility Service)9
如前所述,无障碍服务最初旨在帮助视力、听力或行动障碍用户使用手机。其能力边界主要体现在两类:
(1)界面感知:通过无障碍事件(Accessibility Event)与节点信息(Accessibility Node Info)获取当前界面的结构化信息,如控件文本、可点击状态、层级结构等;
(2)交互执行:在用户启用无障碍服务后,服务可调用系统提供的无障碍动作(如点击、滚动、返回、输入等)或手势接口,完成对界面的模拟操作。
无障碍服务通常不能由应用在代码中“静默开启”,而需要用户在系统设置中手动启用,系统会以显著提示告知其可能获得“读取屏幕内容”“执行操作”等能力,并允许用户随时关闭。该机制体现了安卓在系统层面对高风险能力的控制思路:形式上强调用户知情与可撤回,但并不当然解决跨APP自动化对第三方APP运行秩序与经营利益的影响。
随着移动生态发展,无障碍服务逐步被用于屏幕朗读、翻译、自动填表、效率工具等场景,并在AI时代成为“Phone Use”类智能体实现跨APP操作的重要底层能力。由此,无障碍服务从“面向残障人士的辅助框架”演变为具有普适意义的自动化通道,其使用边界也更易引发竞争秩序与安全治理层面的冲突。
(三)AI手机智能体的技术实现
AI手机智能体的跨应用操作能力,建立在两个关键的Signature级别权限的协同配合之上,这两个权限分别是BIND_ACCESSIBILITY_SERVICE和INJECT_EVENTS。
BIND_ACCESSIBILITY_SERVICE权限使应用能够绑定并运行无障碍服务。通过该权限,AI智能体获得了对设备屏幕内容的系统级感知能力。
INJECT_EVENTS权限则赋予应用向系统输入子系统注入模拟事件的能力。在Android架构中,所有用户交互(触摸、按键等)最终都会转化为Input Event对象,并由系统的Input Dispatcher分发到相应的应用窗口。普通应用只能被动接收系统分发的事件;而拥有INJECT_EVENTS权限的应用则可以主动创建并注入这些事件。AI助手正是利用该权限,将决策层规划的操作步骤转化为实际的触摸事件、滑动手势或按键输入,从而实现对第三方应用的自动化控制。
上述两个权限共同构成了完整的“读取—控制”闭环:BIND_ACCESSIBILITY_SERVICE提供“眼睛”,使AI能够获取并理解屏幕内容;INJECT_EVENTS提供“手”,使AI能够在系统输入层执行具体操作动作。
这两个权限均属于Signature级别,通常仅授予系统应用或设备制造商的预装应用。第三方应用如需获得相关能力,一般必须取得设备制造商的特殊授权或通过系统签名方式部署。此类权限门槛在制度设计上限制了高风险系统能力的滥用,也在客观上使纯视觉方案更常见于厂商级AI助手或系统级智能体产品形态。
之所以将BIND_ACCESSIBILITY_SERVICE、INJECT_EVENTS等能力限制为Signature级权限,一个核心动因在于其一旦被滥用即可形成“屏幕感知+自动交互”的闭环,进而被黑灰产用于诱导付费、恶意订阅、账号接管、盗刷及验证码/隐私窃取等高风险行为。
现实中,传统黑灰产应用即便难以直接获得INJECT_EVENTS,仍会通过若干路径获得“近似的系统控制能力”,最常见的是诱导用户在设置中手动开启无障碍服务,借助无障碍事件与控件树解析实现界面理解,并利用无障碍交互接口完成自动点击、滚动与输入。
旧酒:“无障碍-黑灰产”案件的司法裁判规则
近年来,我国司法实践中已出现多起涉及利用安卓无障碍服务的不正当竞争案件。以下三个案例分别从用户授权的效力边界、规避合规功能的不正当性、行为违法性的判断标准三个维度,确立了相关裁判规则。
(一)“QQ自动抢红包案”10: 用户授权不是不正当竞争的免责事由
在该案中,被诉侵权软件通过获取QQ的包名(Package Name)和红包组件ID,在调用安卓系统的无障碍服务和通知使用权服务,获取用户授权后,监听QQ消息栏通知和聊天窗口消息,设置模拟点击功能,自动点击红包对应的窗口控件,实现自动抢红包并回复消息。
杭州市中级人民法院在二审判决中明确指出:作为一种技术,无障碍服务本身并不具有可责性,评价被诉行为正当与否的关键,在于其如何运用该项技术。被诉侵权软件在特定场景下调用无障碍服务实现监听消息、点击屏幕的功能后所呈现的自动抢红包效果,已经破坏了QQ抢红包功能的正常运行,并不因其使用了中立的无障碍服务技术而具有正当性依据。
法院认为,被诉侵权软件以自动抢红包代替手动抢红包,改变了获取QQ红包的原本方式,使用非真实的用户点击指令使得客户端和服务器进行交互,已经妨碍了用户使用QQ软件时的正常交互。法院从多个维度分析了被诉行为对腾讯的损害:
(1)流量损害:替代用户的自动点击将直接减少用户本因手动点击而与QQ软件进行交互的频次,减损了腾讯公司基于用户使用QQ软件而可能获取的流量利益;
(2)商业模式损害:腾讯公司通过QQ红包功能提升用户黏性、活跃度和使用时长,从而实现其商业价值。被诉侵权软件的自动抢红包功能直接削弱了这一商业模式的效果;
(3)用户体验损害:自动抢红包破坏了红包功能设计的“先到先得”规则,使未使用插件的用户处于不公平的竞争地位,损害了整体用户体验。
被告辩称,用户自愿下载并授权使用被诉软件,属于用户的自主选择。法院对此明确回应:虽然被诉侵权软件在使用前会提示用户授权开启无障碍服务,但用户授权并不能改变被诉行为的不正当性。反不正当竞争法保护的不仅是消费者权益,更重要的是维护公平的市场竞争秩序。即使部分用户欢迎这种功能,也不能以此为由损害其他经营者的合法权益。
这一观点确立了重要原则,用户授权不是不正当竞争的免责事由。在竞争法框架下,行为的正当性不能仅从用户需求角度判断,还需要考虑对竞争秩序和其他经营者权益的影响。
(二)“去广告利器案”11:规避强制性合规功能具有不正当性
本案中,被告辩称“去广告利器”软件本质上是模拟人手点击操作,帮助用户点击重复、繁琐的点击操作,是为了实现安卓系统的辅助无障碍服务,且该功能是由手机系统进行合法提供,功能开启需要用户明确且繁琐的授权,用户明确知道自己要进行的功能操作。技术本身是一种系统中立功能,使用该系统功能所实现的模拟点击操作并不会修改、篡改目标软件的任何代码以及相关应用数据,从未入侵、破解原告的产品,也没有改变原告产品本身的功能和服务。
法院判决认定,无障碍服务也叫辅助服务,是安卓系统自带的功能,设计初衷是让残疾用户特别是视觉障碍的用户顺利使用手机,随着该服务的普遍应用,现已演化为帮助普通用户简化操作的功能。本案中,涉案APP的无障碍服务及“青少年模式弹框自动关闭”功能确实需要用户授权开启,但被告将此作为“会员尊享特权”,并使用“限时免费”的噱头吸引用户购买会员,足见其行为是商业行为,该行为与便利用户,方便操作的无障碍服务设计的初衷背道而驰,其主观上存在明显的故意;且“青少年模式”作为原告涉案产品践行青少年网络安全保护的主打功能,亦是国家要求网络平台必须设置的功能,被告软件的运行对该功能进行了干扰,超出了软件开发和运营的合理范围和需要,具有不正当性。
(三)“收钱吧案”12:单纯屏幕读取行为的违法性判断需结合竞争效果
在该案中,上海市高级人民法院认定,从技术中立角度,无障碍技术可以给包括残障人士在内的所有手机用户带来更为高效便捷的用户体验,也可以通过与多模态大模型等AI技术的融合,进一步推动软件、网络和人工智能等产业技术的不断发展。然而需要关注的是,虽然我国已针对部分无障碍服务合规出台了相关法规或标准,且无障碍功能的开通权限属于手机系统高敏感权限级别,即需要经用户特别授权同意才可开通,但作为系统级别的应用程序接口(API),该功能可跨程序调用所需内容,且其调用的个人数据可能涉及个人信息或个人隐私等敏感信息,故仍存在被滥用之风险。因此,当对无障碍功能的调用行为涉及不正当竞争纠纷时,人民法院需要结合使用场景、具体行为、对用户的影响、竞争效果分析等考量因素对争议行为进行个案评价。
本案中,某某公司1涉案插件调用屏幕读取辅助功能的行为,仅涉及对二维火系统界面收单结算金额的读取,仅替代商某手动输入收单结算金额这一步骤,并未涉及其他控制行为。本案无证据证明二维火收银系统的商某和消费者的相关权益因此受损,亦无证据显示该行为扰乱了软件收银市场的竞争秩序。因此从整体竞争效果分析,某某公司1在本案中使用屏幕读取辅助功能的行为,尚未达到反不正当竞争法所要求的违法性高度,不构成对某某公司2竞争法益的侵害。
该案二审法院认定了白名单验证、诱导分流二维火收银系统用户部分结算支付业务的行为构成不正当竞争。
前述判例虽然针对的都是利用无障碍服务从事黑灰产的行为,但其确立的裁判规则对于评价手机AI智能体具有重要参照意义。从技术层面看,二者在底层实现手段上具有相似性——均依赖无障碍服务实现屏幕读取与模拟操作;从法律层面看,司法机关已明确:技术中立不构成免责事由、用户授权不阻却行为的不正当性。因此,需要进一步分析的是:手机AI智能体与传统黑灰产在行为目的、实施方式、竞争效果等方面是否存在本质差异,以及这种差异能否影响其法律定性。
行业规范正在形成:从“禁止滥用”到“双重授权+可追溯”的治理共识
随着无障碍能力在商业场景被广泛调用,标准化组织与行业机构开始提出约束框架。目前,不同协会针对智能体所提出的安全要求,均聚焦于防止系统级优势侵犯第三方APP的经营自主权,建立“用户同意+应用授权”的双重许可结构,并以可追溯性与透明性约束行为边界。
1. 《移动互联网服务可访问性安全要求》(2025年4月)
2025年4月,中国软件行业协会正式发布《移动互联网服务可访问性安全要求》团体标准,针对当前利用智能体等AI技术访问移动互联网服务引发的安全风险、用户权益保护等问题作出规范。

(1)禁止滥用无障碍服务:谨慎为智能体等AI技术开通无障碍服务,开通无障碍服务必须经过用户明确授权。为用户提供便捷的服务撤销选项,允许用户随时查看、开通和关闭无障碍服务权限。
应在隐私政策中声明无障碍权限的使用目的、使用场景和数据处理方式,仅在声明的目的范围内使用无障碍服务,不得将无障碍服务用于其他目的。
(2)保护用户权益:智能体进行用户意图识别、通过第三方APP执行各类任务时,不得侵害用户及其他主体的数据权益。应向用户明确告知收集的数据将如何处理,不得未经授权收集和处理数据,涉及向第三方共享数据、将用户个人信息上传云端处理的需额外说明。
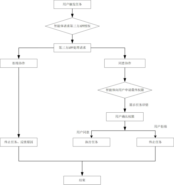
(3)双重授权:智能体等AI技术进行用户意图识别、通过第三方APP自动执行任务,应遵循“双重授权”原则,即先通过第三方APP授权,并在获得用户授权后执行。
(4)禁止利用系统权限优势,干扰第三方APP运行:操作系统不得利用系统权限优势,在第三方APP授权前获取第三方APP数据、调用第三方APP功能,干扰第三方APP正常运行。
2. 《智能体任务执行安全要求》(2025年6月)
广东省标准化协会发布的该团体标准,针对智能体调用无障碍服务提出了四个核心要求:
(1)禁止滥用无障碍服务:明确规定,智能体不得利用无障碍权限或操作系统技术优势操作第三方 APP 完成任务。
(2)双重授权原则:智能体在进行用户意图识别、通过第三方APP执行任务时,应先通过第三方APP授权,并在获得用户授权后执行。

(3) 算法公平透明:智能体的任务决策算法应当公平、公正、透明,不得通过算法操控用户选择或损害第三方应用的合法权益。
(4) 数据权益保护:不得侵害用户及其他主体的数据权益,包括但不限于非法收集、使用、披露用户个人信息或第三方应用的经营数据。
3. 《端云协同智能体交互双重授权安全指引》(2025年12月)
中国信息通信研究院等机构联合发布的该指引,提出了更为具体的技术规范:
(1)Intent Framework规范:为手机端AI助手与第三方APP之间的交互提供统一的Intent Framework规范。通过标准化的Intent API替代无障碍模拟点击,实现“功能调用即服务”。
(2)双向确认机制:该框架要求每一次跨APP调用必须经过用户授权和目标APP的双向确认,从根本上削弱了无障碍权限的滥用风险。
(3)可追溯性要求:要求智能体记录所有跨APP操作的日志,包括操作时间、目标应用、执行动作等,以便在发生争议时进行追溯和审计。
反不正当竞争法的新条款如何“装下新酒”
手机AI智能体对无障碍服务的调用,并不会因“技术先进”“系统预装”或“用户授权”而当然具有正当性。其不正当性判断仍应回归反不正当竞争法的基本分析框架:综合考量竞争效果,结合行为方式、是否具有规避或破坏技术措施的性质、可预见损害以及是否存在合法替代方式等因素,评价其是否构成妨碍、破坏其他经营者网络产品或服务正常运行,或以不正当方式获取、使用他人合法持有的数据;并在具体条款难以涵摄或需要补充价值判断时,进一步审查其是否违反诚实信用原则和公认商业道德。
在反不正当竞争法框架下,手机AI智能体可能引发争议的典型情形包括:
(1)改变第三方APP原定交互规则(例如将“人工确认”变为“自动提交”);
(2)实质绕过第三方APP的风控与反自动化措施(可能引发平台风控响应或冲突加剧);
(3)未经第三方APP授权获取其经营数据或非公开信息;
(4)以系统入口优势重塑流量与商业化路径(例如替代平台关键展示、缩短广告链路、改变转化逻辑)。
一旦出现上述情形,即便存在用户授权,仍可能适用既有裁判规则:技术中立不构成免责事由、用户授权不阻却行为的不正当性、系统级权限不当然赋予行为正当性。
(一)规范适用路径:从具体条款优先到一般条款兜底的顺序结构
2025年10月15日起实施的《中华人民共和国反不正当竞争法》第十三条的规定,可适用于“智能体—APP”冲突中的两类核心风险:
第一款聚焦“妨碍、破坏其他经营者网络产品或服务正常运行”,包括列举类型及兜底条款,可用于评价智能体对第三方APP交互链路、风控体系、内容及交易秩序的干扰与破坏;
第二款聚焦“以欺诈、胁迫、避开或者破坏技术管理措施等不正当方式,获取、使用其他经营者合法持有的数据”,可用于评价“纯视觉方案”在未获授权情况下对界面信息、经营数据的规模化读取、留存与再利用。
同时,一般条款(诚实信用原则、公认商业道德)仍可作为兜底与价值补强依据。手机AI智能体的跨APP自动化形态更新快、场景差异大,且往往游走于 “便利用户”与“突破平台治理边界”之间。对于尚难直接落入第十三条列举类型、或虽可形式涵摄但仍需进一步完成“正当性/不正当性”评价的情形,法院仍可能沿用既有黑灰产案件的审查路径:在技术中立前提下,综合考量行为目的、实施方式、对竞争秩序的影响与损害后果,判断是否违背公认商业道德。行业团体标准与技术指引中关于“禁止滥用无障碍服务、双重授权、透明可追溯”的要求,将为“公认商业道德”的具体化提供重要参照。
(二)行为分层:从“功能辅助”到“技术侵入”的三类风险情形
结合既有无障碍争议案件的裁判思路与智能体新场景,可以将手机AI智能体的行为大体分为三类,并据此预判其不正当竞争风险。
1. 低风险:有限读屏或提示型辅助,一般不构成不正当竞争
典型场景包括:仅在用户侧进行信息提示、内容理解与决策建议;或仅对特定界面信息进行一次性读取,用于替代用户手动抄录、核对、填写的个别步骤,且不发生批量化、规模化抓取,不改变第三方APP的交互规则,不触发登录、支付、反自动化等安全机制的响应。
在此类情形下,行为更接近效率工具或可访问性辅助的合理延伸,竞争秩序受影响较弱,若无证据证明损害后果,通常难以达到反不正当竞争法所要求的违法性高度。
2. 中风险:跨APP自动操作,但以“接口优先+双重授权+强可控/可审计”为前提,需个案评价
当智能体能够替用户完成跳转、点击、输入、提交等完整操作流程时,即已触及第三方APP的核心经营领域(交互链路、风控体系、商业化路径)。此时能否被评价为正当,往往取决于其是否建立了与行业共识相一致的约束机制,例如:
(1)接口优先:能通过授权接口实现的功能,不使用无障碍服务模拟点击;
(2)双重授权:目标APP授权与用户授权缺一不可;
(3)显性化与可撤回:执行前提示、执行中可暂停、执行后可回溯;
(4)敏感动作二次确认:登录、支付、转账、下单、发布内容等关键动作强制确认;
(5)最小化与本地化:尽量本地处理,非必要不上传云端;仅在任务所需范围内读取界面信息;
(6)全量日志与可追溯:记录跨APP操作时间、目标应用、动作序列、触发原因,用于争议审计。
在具备上述机制且不以规避风控为目的、不形成规模化干扰的情况下,智能体的跨APP能力更可能被评价为在合理边界内提升用户体验,但仍需结合具体竞争效果、目标APP的规则设定与行业惯例进行个案判断。
3. 高风险:规避风控、改变规则、重构转化链路或留存经营数据,极易被认定为不正当竞争
下列情形通常与传统外挂或自动化黑灰产(黑色、灰色产业)在竞争效果上趋同,构成不正当竞争的风险显著上升:
(1)实质绕过或破坏技术管理措施:例如规避异常登录检测、人机识别、验证码、反自动化策略,或通过技术手段规避风险环境检测实现规模化执行;
(2)改变第三方APP的原定交互规则:将“人工确认”变为“自动提交”,导致内容、交易、活动机制的公平性与秩序受损;
(3)制造不兼容并将治理成本转嫁第三方:使第三方APP大量出现异常请求、封禁误伤、风控成本上升;
(4)未经授权获取并再利用经营数据或非公开信息:以读屏方式留存价格、库存、活动机制、商家信息等形成数据资产,用于比价导流、套利、模型训练或商业化;
(5)以系统入口优势重塑流量与商业化路径:以系统级交互替代第三方APP的关键展示位与转化链路,实质影响用户选择。
在上述场景中,即便存在用户授权,亦难以当然阻却不正当竞争法上的不正当性判断:因为反不正当竞争法所保护的法益不仅是消费者权益,更包括其他经营者的合法权益与整体市场竞争秩序。
(三)“双重授权”背后的竞争秩序与责任分配逻辑
行业规范反复强调双重授权,其合理性在于:跨APP自动化并非纯粹的用户与终端之间的私域行为,而是涉及第三方APP的产品规则、风控体系与经营安排。仅有用户授权,最多解决用户知情同意的问题,却不足以使突破第三方APP经营自主权的行为获得正当性。
因此,在反不正当竞争法视角下,双重授权承担着两项功能:
(1)边界确认功能:由目标APP明确哪些能力可被调用、以何种方式调用、在何种风控条件下调用;
(2)责任分配功能:当发生争议(误操作、盗刷、账号风险、交易纠纷)时,可依据授权链条与日志记录追溯责任主体,避免风险被系统级智能体单方面转移至平台与用户。
这也解释了为什么“系统权限+用户授权”不足以当然构成正当性依据:系统权限是能力入口,用户授权是个人决定,但反不正当竞争法所关注的是第三方经营秩序与市场公平,必须引入目标APP的规则确认与可追溯机制。
结 语
总体而言,手机AI智能体以无障碍能力实现跨APP自动化,确属“新瓶装旧酒”:技术路径与传统自动化插件高度相似,但产品形态、交互透明度与可控性为其提供了在价值判断上“可被区别对待”的空间。区别对待并不意味着豁免,而意味着更精细的分层评价。
以用户效率为目的、边界清晰、接口优先、双重授权、透明可追溯的智能体,更可能被纳入合理竞争与技术进步的范畴;以系统权限优势规避第三方APP规则、规模化抓取与再利用数据、重构流量与商业化路径的智能体,则可能在第十三条与一般条款框架下被认定为妨碍破坏正常运行或不正当获取使用数据,从而构成不正当竞争。行业标准所推动的“禁止滥用无障碍—双重授权—可追溯”治理共识,将在未来相当长时间内成为智能体竞争合规的基准线,也将为司法与监管在新技术语境下具体化“公认商业道德”提供可操作的参照。
文章仅代表作者观点,不视为己任律师事务所正式法律意见或建议。
本文转载自公众号知产宝《新瓶装旧酒:手机AI智能体的无障碍服务调用与不正当竞争认定》。







